We help you get
your Tiny House
off-the-grid
Do you want to enjoy life independent from the grid?Do you want to live self-sufficiently covering your electricity needs yourself?We help you design the perfect solar energy system for your tiny house.
Click to get more details about the guide:
Solar Power Essentials for Tiny Houses

Our consulting service includes:
Detailed electricity needs analysis
Location specific sun hour calculation
Required days-of-autonomy analysis
(Hybrid) solar system design development
Parts and installation recommendations
Cost and savings analysis
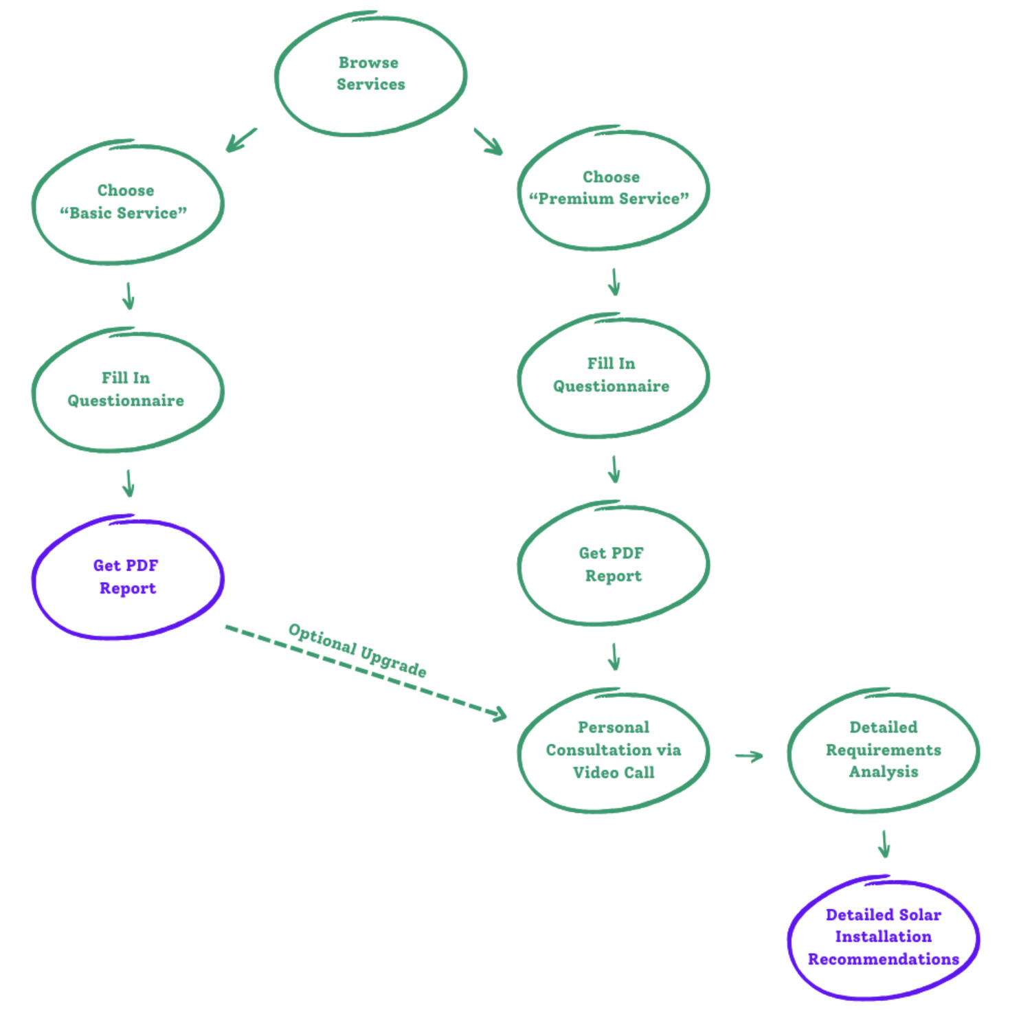
Our workflow is straightforward. We offer two services:
Basic Consulting Services
Premium Consulting Services
The diagram below shows the flow, results, and the possibility of upgrading.


Solar Power Essentials for Tiny Houses Guide
If you want to install a solar system to leverage free energy from the sun, our guide will show you how.This comprehensive guide walks you through the key considerations, helping you make informed decisions about implementing a solar energy system in your tiny house.The content includes:
Components of a Solar Power System
Understanding Your Energy Needs
Sizing Your Batteries
Sizing Your Solar Panels
Sizing Your Charge Controller and Inverter
Important Installation Tips and Tricks
Maintenance and Upkeep
Top 4 Common Mistakes to Avoid
Contact us
Offgrid Tiny Consulting is a network of experts specialised on solar power for tiny houses. We have been operating in that field for many years and are passionate about the tiny house lifestyle.Got a question?
Send us a message:
Tiny Living Newsletter
We publish a monthly email newsletter packed with tips and tricks about Tiny Houses and off-grid living.Interested?
Click here to join .
(c) OffgridTinyConsulting.com, 2025
We offer two main services
Basic Consulting Services
Premium Consulting Services
The diagram below shows the flow, results, and the possibility of upgrading.

Here is what you get:
Basic
Service
You fill in a questionnaire, which we analyse thoroughly. We send a detailed PDF report including specific recommendations for your tiny house solar installation:
Ideal solar system design
Covering your energy needs
Backup and redundancy strategy
Days-of-autonomy assessment
Parts and installation recommendations
Cost and savings analysis
€ 49.99
Premium
Service
In the Premium Service you get everything from the Basic Service.
The Premium Service includes more personal interaction:
Personal consultation
Video call
Detailed requirements analysis
Ongoing Q&A during project
Extended and refined report
Specific recommendations
€ 289.99
Contact us, if you have any questions.

Congratulations!
You just successfully purchased our service. We'll contact you about next steps.
Thank You
We will get back to you shortly.

Solar Serenity
Designing Your Off-Grid Tiny Home
Our Solar Serenity book is a must-read for everyone who is passionate about Tiny Living, about building a comfortable tiny home, and about how to achieve autonomy off-the grid.You may have seen our free Solar Power Essentials for Tiny Houses Guide. The Solar Serenity book goes far beyond. We also cover lots of lifestyle and sovereignty and philosophy topics about Tiny Living.The content includes:
Understanding Off-Grid Living
Embracing Minimalism and Autonomy
Assessing Your Energy Needs
Demystifying Solar Energy
Solar-Powered Tiny House Design Principles
Battery Systems
Alternative Energy Sources
DIY Solar Installation Guides
Living in Harmony with Nature
Trends in Off-Grid Living
Our Solar Serenity book will be available on Amazon very soon.You can join our Tiny Living Newsletter below to stay up-to-date and receive a discount.
Tiny Living Newsletter
We publish a monthly email newsletter packed with tips and tricks about Tiny Houses and off-grid living.Interested?
Click here to join .
(c) OffgridTinyConsulting.com, 2025